반응형
배열의 장단점
장점
: 배열은 구조가 간단하고 데이터를 읽는데 걸리는 시간(접근 시간, access time)이 짧다.
단점
: 크기를 변경해야 하는 경우 새로운 배열을 생성 후 데이터를 복사해야 함,
크기 변경을 피하기 위해 충분히 큰 배열을 생성하면 메모리가 낭비됨,
비순차적인 데이터의 추가, 삭제에 시간이 많이 걸린다.
->데이터를 추가하거나 삭제하기 위해 다른 데이터를 옮겨야 함,
but 순차적인 데이터 추가(끝에 추가)와 삭제(끝부터 삭제)는 빠르다.
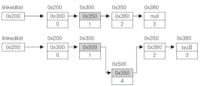
LinkedList - 배열의 단점을 보완
- 배열과 달리 LinkedList는 불연속적으로 존재하는 데이터를 연결(link)
- 단 한 번의 참조 변경만으로 데이터 삭제 가능

- 한 번의 Node 객체 생성과 두 번의 참조 변경만으로 데이터의 추가 가능

ArrayList vs LinkedList 성능 비교
순차적으로 데이터를 추가/삭제(데이터 이동X) - ArrayList가 빠름
비순차적으로 데이터를 추가/삭제 - LinkedList가 빠름
접근 시간(access time) - ArrayList가 빠름


반응형
'📒 education archive > 🎀JAVA' 카테고리의 다른 글
| 자바 공부 기록(13)-TreeSet, 예제 (0) | 2021.08.19 |
|---|---|
| 자바 공부 기록(12)-HashSet, 예제 (0) | 2021.08.19 |
| 자바 공부 기록(10)-컬렉션 프레임웍,ArrayList (0) | 2021.08.19 |
| 자바 공부 기록(9)-쓰레드 (0) | 2021.08.14 |
| 자바 공부 기록(8)-다형성, 인터페이스, 예외처리 (0) | 2021.08.13 |